思科4000 系列集成多业务路由器(ISR) 可构成一个软件定义广域网平台,为当今分支机构提供所需的性能、安全性和融合功能。
产品概述:
思科4000 系列集成多业务路由器(ISR) 可改变企业分支机构的WAN 通信方式。该系列路由器的内置智能网络功能和融合能力达到了新的水平,专用于满足分布式企业站点对应用感知型网络不断增长的需求。这些位置的IT 资源往往比较有限。但是在这些位置,与私有数据中心和公共云通过不同的链路(包括多协议标签交换[MPLS] VPN 和互联网)直接通信的需求也与日俱增。

功能和优点
思科4000 系列ISR 提供思科®软件定义广域网(SDWAN) 软件功能及融合分支机构基础设施。除具有出色的吞吐量之外,这些功能还构成下一代分支机构WAN 解决方案的主要组件。
思科软件定义广域网
思科SDWAN 是一组智能软件服务,使用这组智能软件服务可以在各种WAN 传输链路中安全可靠地连接用户、设备和分支机构位置。ISR 4000 等支持SDWAN 的路由器基于最新应用和网络条件在“最佳”链路中动态地路由流量,从而提供更出色的应用体验。您可以密切控制应用性能、带宽使用量、数据隐私和WAN 链路的可用性,而这种控制能力正是您的分支机构开展更大量的任务关键型业务所需要的。
思科融合分支机构基础设施
思科4000 系列ISR 将多个必需的IT 功能(包括网络、计算和存储资源)集于一身。高性能的集成路由器可运行多个并行服务,包括加密、流量管理和WAN 优化,而不会降低您的数据吞吐量。您只需要通过简单的许可变更,即可按需激活新服务。
思科基于意图的网络和全数字化网络架构(Cisco DNA)
过去几年,我们见证了全数字化技术的快速转型和采用。这给网络团队带来了压力,因为他们需要为这种不断变化的基础设施提供支持,尤其是在调配、管理和监控这些不同的设备并排除故障的时候。此外,软件定义广域网(SDWAN)、网络功能虚拟化(NFV)、开放式API 和云管理等创新技术在组织IT 网络转型之旅中展现出美好的前景。这种转型又给IT 团队带来更多的问题和挑战。思科全数字化网络架构(Cisco DNA) 是一种可扩展的开放式软件驱动架构,它能够加速创新,有助于获得更深入的洞察,还能够在许多不同的应用中提供卓越体验。Cisco DNA 依赖于基于意图的网络,这种网络是一种革命性联网方法,可帮助组织实现网络自动化、简单化和安全保障。
基于意图的Cisco DNA 网络具有以下优势:
●全景洞悉:解释流经网络的每个字节的数据,从而实现更高的安全性、更快的操作和更个性化的体验。
●心想事成:将您的意图转化为正确的网络配置,几分钟之内即可完成多个设备和事物的管理和调配。
●全智慧驱动:从流经网络的海量数据中不断学习,并将这些数据转化为切实可行的见解。帮助您解决问题,防患于未然,并从每个突发事件中汲取经验。
Cisco DNA Center 在整个网络(分支机构、园区、数据中心和云)中提供集中管理控制面板。您可以通过单一Cisco DNACenter 界面,端到端地设计、调配和设置策略,而不是依赖于逐个管理设备。这让您可以更快地应对组织需求并简化日常运营。Cisco DNA 分析和网络状态感知以及思科网络数据平台(NDP) 通过不断收集见解并将其转化为行动,帮助您充分地利用您的网络。Cisco DNA 每一层都是开放、可扩展且可编程的。它将思科技术与第三方技术、开放式API 和开发者平台集成在一起,以支持内容丰富的网络型应用生态系统。
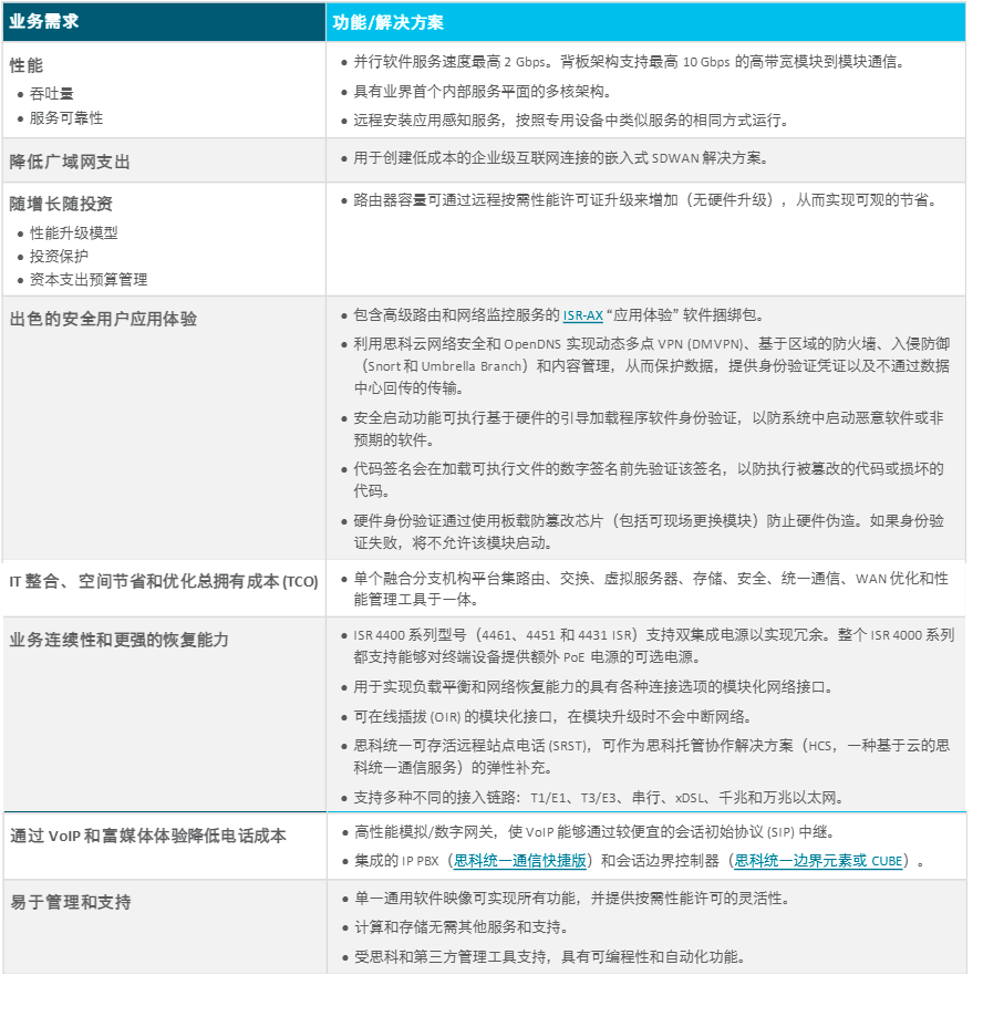
表1.思科4000 系列ISR 通用功能亮点

平台架构
表2 列出了思科4000 系列的主要硬件架构的功能和优势。该系列路由器运行模块化思科ioses XE 软件,广泛部署在世界上要求最苛刻的网络中。该软件内容全面的服务组合涵盖多个技术领域,包括安全、广域网优化、应用和网络服务质量(QoS) 以及嵌入式管理。
表2。 架构亮点

管理您的思科ISR 4000 系列ISR
表3 顶部列出的思科网络管理应用是可购买或下载的独立产品,可用于管理您的思科网络设备。这些应用专为不同的运营阶段而设计;您可以选择最符合您需求的应用。“思科ioses 软件XE 嵌入式管理”标题下列出的这些管理功能可直接集成到路由器的软件操作系统。
表3. Cisco DNA Center


产品规格
表4 列出思科4000 系列路由器的一般产品规格。
