Cisco ISR 1000系列

采用 Cisco ioses XE 软件的思科 1000 系列集成多业务路由器 (ISR) 将互联网接入、全面安全保护和无线服务(LTE Advanced 3.0 无线广域网和 802.11ac 无线局域网)集成到一台高性能设备中。该系列路由器实现了数据平面与控制平面的功能分离,十分易于部署和管理。 思科1000 系列 ISR 非常适合作为客户本地设备(CPE),部署于企业分支机构、运营

    思科 1000 系列集成多业务路由器集互联网接入、高级安全和无线服务功能于一体。思科 1000 系列集成多业务路由器 (ISR) 是便于部署和管理的非模块化高性能路由器。该系列路由器体积虽小但功能强大,可提供高度安全的宽带、城域以太网和无线局域网连接。

    采用 Cisco ioses XE 软件的思科 1000 系列集成多业务路由器 (ISR) 将互联网接入、全面安全保护和无线服务(LTE Advanced 3.0 无线广域网和 802.11ac 无线局域网)集成到一台高性能设备中。该系列路由器实现了数据平面与控制平面的功能分离,十分易于部署和管理。

    思科1000 系列 ISR 非常适合作为客户本地设备(CPE),部署于企业分支机构、运营商托管环境,以及紧凑空间和M2M 使用案例中。

    备注:根据所用技术的不同,1000 系列对应多个SKU,但并非所有SKU 都在所有地区提供(详见您所在地区的CCW 价目表)。图片关键词图片关键词

主要特性和优势:

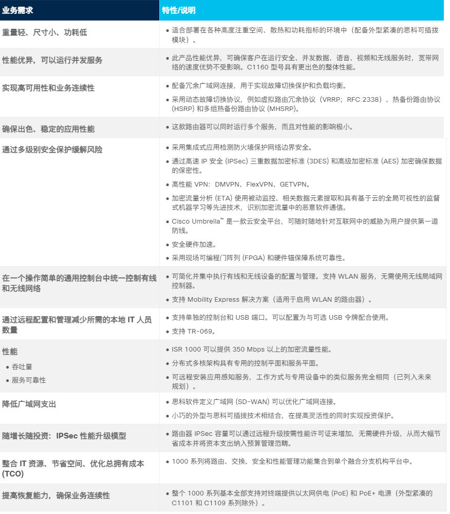
表1 业务优先:

图片关键词

表 2.ISR 1000 对软件定义广域网的支持

    思科软件定义广域网(SD-WAN) 为管理和运营广域网基础设施提供了一种全新的方法。思科SD-WAN 采用云交付架构,可提供安全、灵活且丰富的服务。其主要优势如下:图片关键词








ioses XE SD-WAN 软件对于推动广域网迁移到基于意图的网络不可或缺,它具有以下特点:

●集中管理,简化运营

●为混合广域网连接提供安全保护

●优化对SaaS 和公共云的访问

●通过基于策略的自动化实现可预测的应用体验质量

平台架构和功能

表3. 架构亮点

图片关键词

表4. 网络管理解决方案图片关键词





















表5. 嵌入式管理功能

图片关键词

表6. 软件功能和协议

图片关键词


产品规格:

思科 1000 系列 ISR 系统规格

图片关键词

思科 1000  系列 ISR DSL 和 LTE SKU

图片关键词


壹号娱乐
网站地图